初めてでも安心!!開設申請の具体的な手順と必要書類一覧

当ページのリンクにはAmazonアソシエイト等の広告が含まれています。

美容クリニックを開設する際には、いくつかの重要な手続きと書類の準備が必要です。この記事では、診療所開設に必要な届け出書類の書き方と、保健所の立入検査について詳しく説明します。

美容クリニック開設手続きの流れ

STEP
診療メニューを決める

診療メニューによっては物件選定に縛りが出てきます。(手術室の設置など)

本格的な開設準備に取り掛かる前に、予め診療メニューを決め設備要件を保健所に確認しておくと物件選定ミスを防ぐことができます。

STEP
事前相談

建築開始前に保健所に図面を持って相談に行きます。予約は不要で混んでいることも少ないです。

ここでの指摘を踏まえ、業者と協力して建築内容を調整しましょう。開業後の運用に支障が出ないように、しっかりと確認することが大切です。

保険医療機関の指定も受ける場合は、管轄の厚生局(東京なら関東信越厚生局)に行く必要があります。

STEP
工事

保健所の図面確認が終わったら工事に取り掛かれますが、内装工事はビルオーナーの承諾が必要です。ビル側の要件を事前に確認してから図面を作成するのが一般的です。

STEP
開設許可申請書を提出

保健所の図面確認が終わったら工事に取り掛かれますが、内装工事はビルオーナーの承諾が必要です。ビル側の要件を事前に確認してから図面を作成するのが一般的です。

STEP
実地検査(立入検査)

当日は院長(管理医師)の同席が必要です。他の人を管理者とする場合は、診療内容を話せるように準備しましょう。コンサル契約を結んでいる場合は、その指示に従って院内の準備を進めます。

STEP
開設届を提出

検査に合格したら開設届を提出します。ルール的には開業後10日以内に提出すれば問題ありません。

STEP
副本をもらって手続き完了

大切に保管してください。

開業後の保健所とのお付き合い頻度

よほどの事件や悪い噂がなければ、保健所が訪れることはまずありません。集客方法や顧客対応によっては電話がかかってくることもあります。クレーマーや嫌がらせをしてくる人もいるので、優秀なブレインを右腕に付けると便利ですが、なかなかそういう人はいないので、自分で頑張るしかありません。

診療所開設届

医療法第8条に基づき、診療所を開設した日から10日以内に、開設地の都道府県知事に「診療所開設届」を提出する必要があります。提出が遅れたり不備があったりすると営業停止となる場合もあるので注意が必要です。

提出場所

診療所開設届出書と添付書類は、診療所の所在地を管轄する保健所に提出します。

開設届提出時に必要な書類一覧

入居物件によって多少変わりますが、基本的には以下の書類が必要です。

  • 開設者の医師免許証の写(原本持参)
  • 開設者の臨床研修修了登録証の写(原本持参)
    • 平成16年4月1日(2004年)以降に医師免許を取得した方は必要です。見つからなければ再発行してください。
  • 開設者の履歴書
    • 通常の履歴書の形式ではなく、専用様式の書類を使用します。自治体ごとに様式が若干異なります。
  • 管理者の医師免許証の写(原本持参)
  • 管理者の臨床研修修了登録証の写(原本持参)
  • 管理者の履歴書従事医師の医師免許証の写(原本持参)
  • 従事医師の履歴書土地及び建物の登記事項証明書
  • 賃貸借契約書の写し敷地平面図
    • ビルオーナーが持っているので、不動産管理会社からもらいましょう。
  • 建物平面図周囲の見取図
    • 敷地平面図にビルを囲めばだいたい大丈夫です。(1枚にまとめられます)
  • 周辺案内図
    • Googleマップを印刷してビルを囲む程度で大丈夫です。

医師免許を実家に置きっぱなしだったり免許証が見つからない場合は再発行をする方法もあります。住民票のある自治体で手続きしてください。

履歴書の書き方サンプル

開設する自治体によって様式が違いますので、自治体のHPでデータを探すか役所へ取りに行きましょう。

必要添付書類の中で一番適当な資料ですが、提出しないと開設届を受理してもらえません。それが役所です。

周辺案内図の書き方サンプル

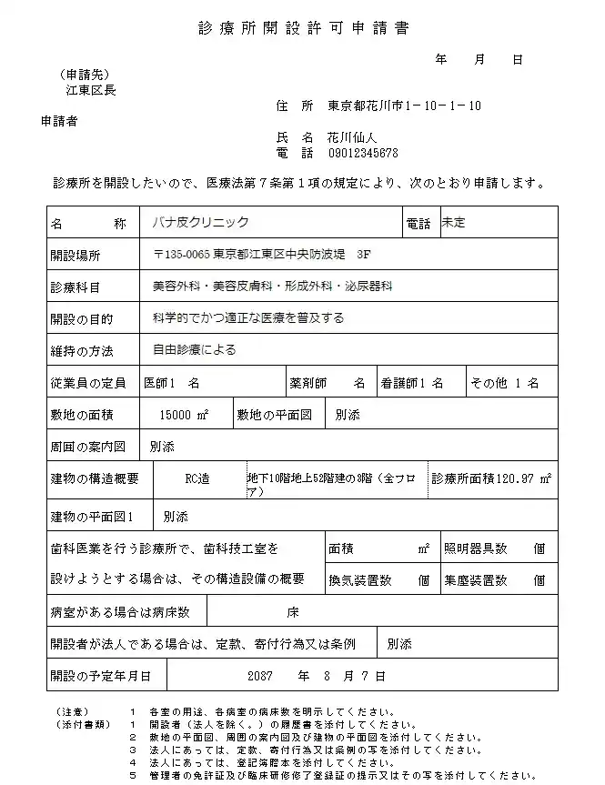
診療所開設許可申請書の書き方サンプル

自治体によって書類の形式は異なりますが、基本的な項目は同じです。嘘を書いてはいけませんが、必要最小限の真実だけを書くと良いでしょう。書類は自治体のHPでデータを探すか役所で配布しています。

診療所開設許可申請書の書き方のポイントを開設

  • 名称
    • 好きな名前が付けられるかどうかは保健所で相談してください。看板やホームページなどの制作に影響します。
  • 電話番号
    • 番号未定でも申請は受理されます。
  • 標ぼう科目
    • 完全予約制の自由診療なら何を標榜しても問題ありません。
  • 開設の目的
    • 熱意を込めて書いてください。
  • 維持の方法
    • 保険診療も行うなら「保険診療および自由診療による」と書けばOKです。
  • 従業員の定員
    • 採用予定総数を書くのが一般的ですが、定員が増えると面積や部屋数によっては消防法に引っかかるかもしれません。

計画は変わるものですので、柔軟に対応しましょう。

保健所の立入検査

ちなみに立入検査は消防検査もあります。

立入検査は、保健所の職員が診療所を訪問して行います。通常、数名の職員が数十分程度で検査を行います。検査の際には、診療所の管理者の立ち会いが必須です。必要な書類や設備を現地で確認します。

検査内容

検査内容は、診療所の構造設備、医療機器、医薬品の管理、医療安全対策、感染症対策など、多岐にわたります。

開設許可申請書を提出受理されている段階で診療内容や必要な設備などは合意形成されているので大きな問題はまず起きませんが、余計なものがあると不合格になることがあるので検査当日は必要最低限の設置に留めます。

手慣れた内装業者やコンサルタントの指示に従うとスムーズです。

医療廃棄物が発生する診療を行う場合には、立入検査までに医療廃棄の契約と設置を済ませておくと安心です。自治体によっては開設届提出時でも大丈夫です。

当日の対応はどうしたらいいですか?

立入検査当日は、以下の点に注意して対応しましょう。

  • 検査員の指示に従い、丁寧に説明を行う。
  • 検査に必要な書類を迅速に提示する。
  • 検査結果について不明な点があれば、質問する。

まとめ

美容クリニック開設には、様々な手続きや準備が必要となります。特に、診療所開設届の提出と、保健所の立入検査は重要です。法令を遵守し、日頃から準備をしておくことで、スムーズな開設と運営を実現しましょう。

よかったらシェアしてね!
  • URLをコピーしました!

この記事を書いた人

NRSK JAPANのアバター NRSK JAPAN ビューティメドラボ代表

美容医療業界において、経営、マーケティング、店舗開発、運営などあらゆる分野で豊富な経験を持つエキスパート。いつか誰かの役に立つ人になりたくて「ビューティメドラボ」を開設。加速する老化に逆らいながら、化粧品検定3級の資格を活かしてこれまでに培ってきた知見を書き残しています。
令和3年12月9日:初めての美容クリニック開業まるわかりガイド執筆開始(すぐに頓挫する)
令和6年7月1日:ビューティメドラボ公開
令和6年8月31日:化粧品検定3級合格
防火管理者としての経験も併せ持つマルチな才能を存分に発揮すべく、ビューティメドラボの更新活動を精力的に行っている。